以文本方式查看主题

-  ●国粹论坛  (http://www.zhgc.com/bbs/index.asp)
--  ●征联信息  (http://www.zhgc.com/bbs/list.asp?boardid=53)
----  21.01.28截止:“墨香温州·美盈万家”贺新年送春联活动来啦  (http://www.zhgc.com/bbs/dispbbs.asp?boardid=53&id=528247)

--  作者:梁星
--  发布时间:2021/1/14 11:46:30

--  21.01.28截止:“墨香温州·美盈万家”贺新年送春联活动来啦

  

来源:温州网 2021-01-13 21:42:50

还有不到一个月的时间

2021牛年春节就要到了……

经历了2020的实“鼠”不易

2021每个人都想着“牛”转乾坤

为了进一步倡导大家文明过节、文化迎春

“墨香温州·美盈万家”贺新年送春联活动

今日启动

想要成为电影中的“对王之王”吗?

快来看看如何投稿参与吧!

活动主题

● 深入弘扬社会主义核心价值观;

● 围绕“大建大美”工作用春联形式体现温州城建给市民带来的获得感、幸福感;

● 表达对2021新年的美好愿望与祝福,营造浓郁的文化及新春节庆氛围。

活动组织

主办

市“大建大美”办、温州日报报业集团

承办

温州晚报、温州市诗词楹联学会
融创新城·未来之城

联办

温州城市大学华龄学院、温州市学生记者团

投稿时间

即日起至1月28日12时

活动流程

线上征集

征集时间:即日起至1月28日12时。

点击这里投稿

评审

温州市诗词楹联学会专家负责评审,选出入围作品、优秀作品。

赠送春联

邀请十余位书法名家书写优秀春联,免费赠送市民。

参赛对象

凡是喜爱对联的作者,不限年龄,不限地区。

征稿要求

1、主题突出,立意新颖,内容积极向上,围绕我市“大建大美”建设成就,展示我市人民群众共建美好家园、共享幸福生活的生动实践,彰显牛年欢乐祥和的春节氛围。

2、参赛作品须符合《联律通则》,新声旧声皆可,新声要注明,但新旧声不能混用。

3、参赛作品字数限20字内,为便于书写张贴,赠送春联以七言为主。

奖项设置

1、评出入围奖作品80副,各颁发获奖证书+纪念品一份。

2、评出优秀奖作品20副,各颁发获奖证书+奖金1000元(含20%个人所得税)。

注明:

同一作者多副作品获奖的只取最高奖;入围作品将在《温州晚报》纸媒或新媒体上予以刊发;内容特别突出的获奖作品还将择优在历史文化街区、公园等场所悬挂。

注意事项

1、参赛作品须是参赛者本人独立完成的原创作品。

2、秉持公正公开原则,所有参赛作品均采用匿名编号参予评审。

3、参赛作品涉及名誉权、隐私权、版权等法律责任,由参赛作者本人承担。

4、所有获奖作品,主办方有保留收藏、展出、出版发行的权利。大赛结束后如结集出版宣传册,不收取任何入编费用。

5、每位参赛作者限投1—3副以内,并随稿附上个人通讯地址、电话号码。

6、活动最终解释权归主办方。

点击这里投稿


--  作者:苦瓜甜瓜
--  发布时间:2021/1/14 13:26:40

--  
参赛作品字数限20字内,为便于书写张贴,赠送春联以七言为主。
20字内怎么讲?

--  作者:和西典
--  发布时间:2021/1/14 16:48:45

--  

  支持。


--  作者:茗夫子
--  发布时间:2021/1/14 18:30:15

--  

  这个“20字内”不知是指单联还是全联?


--  作者:梁星
--  发布时间:2021/1/14 18:45:37

--  

  本人理解是指全联吧,便于书送春联。


--  作者:文绍国
--  发布时间:2021/1/15 15:20:47

--  
书写春联后,点击“提交”二字,系统没有显示“提交成功”字样,不知投成功没有。
--  作者:联海探幽
--  发布时间:2021/1/16 12:47:11

--  

  已成功了。


--  作者:梁星
--  发布时间:2021/1/27 21:08:01

--  

  

墨香温州:征得春联1055副 省外安徽人投稿数量最多
温州网 2021-01-27 07:47:12
查看评论
  温州网讯 截至昨天,由温州市“大建大美”领导小组办公室、温州日报报业集团主办,温州晚报、温州市诗词楹联学会、吾悦广场三期·未来之城承办,温州城市大学华龄学院、温州市学生通讯社联办的“墨香温州·美盈万家”贺新年送春联活动已征得春联1055副。
  市内鹿城居民参与度最高
  省外安徽人投稿数量最多
  在目前已征集到的1055副春联中,由我市居民创作的春联为247副,占比超过了23%。这部分春联中,鹿城区居民创作的数量最多,达到了85副,其中不乏上精品之作。如家住球山花园的金先生给出的上联是“鼠去疫消田野绿”,下联是“牛来福至院庭春”,内容既写实,又充满了春天气息。“我是晚报官微的‘粉丝’,平时就喜欢写诗歌、楹联,还拿过奖,所以这次便即兴创作了一副。”金先生说。
  乐清居民紧随之后投稿36副,龙湾居民投稿33副。龙湾居民叶老伯创作的一副春联上联是“甘霖遍润三春野”,下联是“暖日早临百姓家”。叶老伯说,他今年已经70多岁了,平时也常到社区参与一些写春联的活动,这次他花了一些时间构思,借助“甘霖”“暖日”等意象点赞家乡的好发展、好政策。
  与此同时,此次活动还吸引了省内杭州、宁波、绍兴、金华、台州等地的居民投稿48副,省外安徽、广东、新疆、云南、黑龙江等26个省级行政区的春联爱好者投稿758副。
  其中,安徽的春联爱好者投稿数量最多,达到了115副。
  安徽安庆的牛先生给出的上联是“楠溪春波初泛绿”,下联是“鹿城瑞气早盈门”。他告诉记者,他没来过温州,这次为了写春联,特意上网查了不少有关温州风土人情的资料,对温州有了更多的认识。
  “我身边有不少温州朋友,比较精明能干,这次我写春联还特意和他们说了。”牛先生说。
  395副投稿春联中有“牛”字
  “大美”“小康”等词汇频现
  在已征集到的1055副春联中,直接出现“牛”字的春联高达395副,占比37.4%。其中,带有“金牛”一词的春联就有92副。有参与者表示,主要还是因为迎接牛年来临的缘故,另外牛本身就有勤劳、健康、收获的美好寓意,被频繁使用也反映出了大众对于新年到来的美好憧憬。
  另外,“温州”一词直接出现在了214副春联中,带有“瓯”字的春联也有165副,177副春联写有“大美”,17副春联直接使用了“大建大美”,五马街、楠溪江、雁荡山等温州知名元素也出现在了春联中。市诗词楹联学会副会长兼秘书长叶良中说,这反映出征集到的春联很接地气,也符合主题,说明参与者在创作时是下了一番功夫的。
  部分参与者所创春联内容还聚焦国家大事。如去年我国全面建成小康社会,参与者集中点赞这一伟大成就,“小康”一词出现在了160副春联中。瑞安居民姜先生在对联中写道“百载峥嵘,小康圆梦添牛气”,乐清居民翁先生说“牛岁祥和,万民齐奏小康曲”。今年系中国共产党成立100周年,鹿城居民卢先生创出的上联是“党运昌盛百年诞”,下联是“民富国强千景换”。此外,28副春联关注了疫情,写下了“鼠去疫消辞旧岁”的祈愿。
  征集结束后,市诗词楹联学会的专家将从中选出100副获奖作品,给予创作者一定奖励。
  来源:温州晚报

--  作者:秋水无垠
--  发布时间:2021/1/27 21:31:02

--  

  上哪投?


--  作者:梁星
--  发布时间:2021/1/27 22:18:43

--  

  从1楼启事中 “点击这里投稿”


--  作者:瑞龙吟
--  发布时间:2021/1/28 6:35:28

--  

  

扫此码可手机投稿。

--  作者:梁星
--  发布时间:2021/1/29 21:02:39

--  

  

  温州晚报讯 截至昨日12时,由温州市“大建大美”领导小组办公室、温州日报报业集团主办,温州晚报、温州市诗词楹联学会、吾悦广场三期·未来之城承办,温州城市大学华龄学院、温州市学生通讯社联办的“墨香温州·美盈万家”贺新年送春联活动结束春联征集,共征得春联1602副。

  征集过程中,我市及国内多地的春联爱好者投稿踊跃。其中,我市居民共投稿春联385副,鹿城区居民投稿的数量最多,达到了149副。省内杭州、宁波、绍兴、金华、台州等地,省外安徽、广东、新疆、云南、黑龙江等26个省级行政区的春联爱好者也有参与。

  他们在春联作品中,集中点赞了我市的城市发展和“大建大美”建设,讴歌了去年我国全面建成小康社会、今年中国共产党成立100周年的历史性成就,并为奋战在战“疫”防疫一线的工作人员加油、鼓劲。“大美”“小康”等词汇成了春联来稿中的热频词。

  根据活动安排,接下来市诗词楹联学会的专家将从征得春联中选出100副获奖作品。其中,入围奖作品80副,作者可领到获奖证书和1份纪念品;优秀奖作品20副,作者可领到获奖证书和1000元奖金(含20%个人所得税)。另外,获奖作品还将在《温州晚报》纸媒或新媒体平台上刊发,内容特别突出的将择优在我市历史文化街区、公园等处悬挂。

  值得注意的是,同一作者多副作品获奖的只取最高奖。所有获奖作品,主办方有保留收藏、展出、出版发行的权利。活动结束后如结集出版宣传册,不收取任何入编费用。

  □晚报记者 李庭


--  作者:梁星
--  发布时间:2021/2/4 10:59:32

--  

  瓯网首页 > 新闻中心 > 温州新闻

百副“获奖作品”出炉2021/02/04 07:35 来源:温州晚报 编辑:王一川 浏览:49
周末在吾悦广场三期——未来之城展厅 举行现场春联写赠活动
晚报讯 从启动征集到陆续收到来自全国各地的1600多副作品的投稿,“墨香温州·美盈万家”贺新年送春联活动百副“获奖作品”名单今天正式出炉。本次活动由市“大建大美”领导小组办公室、温州日报报业集团主办,温州晚报、市诗词楹联学会、吾悦广场三期·未来之城承办,温州城市大学华龄学院、市学生通讯社联办。
“墨香温州·美盈万家”贺新年送春联活动自1月13日启动至28日截稿,共收到31个省份作者投稿的对联1600多副。此次来稿的春联作品,集中点赞我市的城市发展和“大建大建”建设,为奋战在防控疫情一线的工作人员加油、鼓劲。“大美”“小康”等词汇,成为春联来稿中的热频词。
此次参与评审的9位专家都来自市诗词楹联学会,所有参赛作品均采用匿名编号参与评审,保证评审过程公平公正。市诗词楹联学会副会长兼秘书长叶良中参与此次为期2天的全程评审,谈及此次活动共征集春联1600多副,他直言“没料到”。
叶良中说,这么多的来稿不仅说明此次活动的受欢迎程度,更充分反映出随着生活水平的提高、全面小康社会的建成,人们对于文化的追求进一步高涨。“此次活动立足于乡土文化,这对于我们温州乡土文化的发展起到非常好的促进作用,希望以后也能经常举办类似的活动,弘扬温州乡土文化。”他表示。
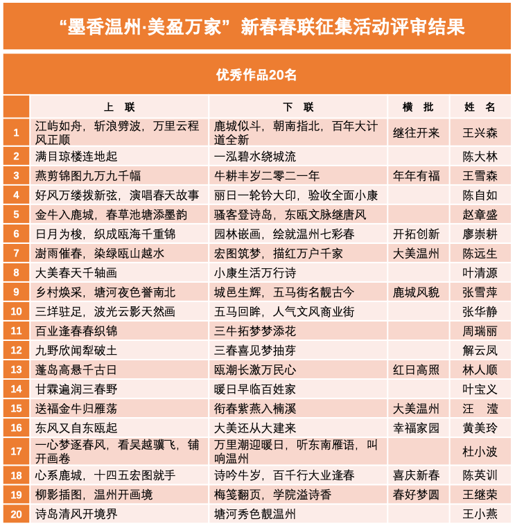
本次活动,主办方共评出优秀作品20名,入围作品80名(详细名单请扫二维码)。其中,优秀奖作品将颁发获奖证书+奖金1000元(含20%个人所得税);入围作品将颁发获奖证书+纪念品一份。
“墨香温州·美盈万家”贺新年送春联活动前期的征集与评审工作,已画上圆满句号。主办者还将于2月6日~7日,在吾悦广场三期——未来之城的展厅举行现场春联写赠活动(活动地址:温州大道和蒲江路交叉口往东100米未来之城售楼部,可导航“温州未来之城”)。金文平、谢慈恩、丁鸿伟、史从忠、叶良中等学者专家将现场泼墨,为大家书写春联。本次活动的获奖者可在活动期间到现场领取获奖证书及礼品,也欢迎广大市民到现场免费领取春联。
□谢施琦

  
[此贴子已经被作者于2021/2/4 11:01:43编辑过]

  
--  作者:黑马王
--  发布时间:2021/2/4 14:22:27

--  

  
此主题相关图片如下:
按此在新窗口浏览图片
  
此主题相关图片如下:
按此在新窗口浏览图片
  
  

[此贴子已经被作者于2021/2/4 14:23:04编辑过]

  
--  作者:班首长
--  发布时间:2021/2/6 0:19:10

--  

  揭晓:
  
  http://www.zhgc.com/bbs/dispbbs.asp?boardid=295&id=528904
  

[此贴子已经被作者于2021/2/6 0:19:32编辑过]

  
    
Powered By :Dvbbs Version 7.0.0 Sp2-SQL-商业正版
国粹网 版权所有
执行时间:546.87500毫秒。查询数据库5次。
当前模板样式:[国粹模板]
   页↑首

   滇ICP备17008350号-1