以文本方式查看主题

-  ●国粹论坛  (http://www.zhgc.com/bbs/index.asp)
--  ●征联揭晓信息  (http://www.zhgc.com/bbs/list.asp?boardid=295)
----  21.03.26公示:重庆市綦江区安稳镇宣传语暨楹联征集结果公示  (http://www.zhgc.com/bbs/dispbbs.asp?boardid=295&id=531182)

--  作者:梁星
--  发布时间:2021/3/27 0:01:36

--  21.03.26公示:重庆市綦江区安稳镇宣传语暨楹联征集结果公示

  
  来源:明珠安稳 今天
  
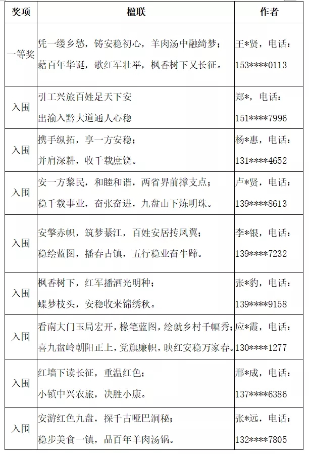
  安稳镇宣传语暨楹联征集活动圆满结束。此次征集活动自2021年1月19日起,截止2月5日,共收到有效邮件投稿771封,短信投稿2条,现场投稿2条;合计收到宣传语投稿1300余条,楹联投稿600余条。经专家评审,最终获一等奖的宣传语为“红色安稳,羊名天下”,作者秦颖;获一等奖的楹联为“凭一缕乡愁,铸安稳初心,羊肉汤中融绮梦;藉百年华诞,歌红军壮举,枫香树下又长征。”,作者王见贤。入围宣传语暨楹联详见下表。
  

  
此主题相关图片如下:
按此在新窗口浏览图片
  

  
此主题相关图片如下:
按此在新窗口浏览图片


  
[此贴子已经被作者于2021/3/27 0:04:34编辑过]

  
    
Powered By :Dvbbs Version 7.0.0 Sp2-SQL-商业正版
国粹网 版权所有
执行时间:125.00000毫秒。查询数据库5次。
当前模板样式:[国粹模板]
   页↑首

   滇ICP备17008350号-1